在上个月的2019GDC游戏开发者大会上,谷歌公开了名为Stadia的新流媒体服务,这是一项将玩家,主播与创作者连接到一起的新服务。
谷歌CEO Sundar Pichai称其是“适合所有人都能玩的游戏平台”,也就是云游戏平台。消费者可以在不购买昂贵的专业游戏设备和电脑的情况下就能玩上高品质游戏,目前支持Chrome、Android和电视设备。

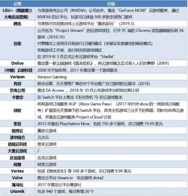
随后,作为中国游戏行业云服务领导者,腾讯云紧随其后,推出腾讯云游戏服务平台CMatrix,CMatrix平台主要针对Android云游戏服务提供专业性解决方案,为企业提供云游戏平台技术,使各种云游戏应用场景快速落地。

除了谷歌和腾讯以外,苹果、亚马孙、微软和索尼等公司也都在做云游戏服务。云游戏有何魅力,为何多家互联网科技巨头都纷纷押注?云游戏会是下一个大风口吗?

云游戏,是以云计算为基础的游戏方式,在云游戏的运行模式下,所有游戏都在服务器端运行,并将渲染完毕后的游戏画面压缩后通过网络传送给用户。在客户端,用户的游戏设备不需要任何高端处理器和显卡,只需要基本的视频解压能力就可以了。
以热门吃鸡游戏“绝地求生”为例,以往你想在1080P画质下以60帧的效果玩游戏,至少需要一套配置不错的游戏本或者PS4/XBOX,但现在只需要一部智能手机或者一台超极本就可以做到。
云游戏其实并不是一个新鲜的事物,早在上世纪90年代,任天堂和世嘉就已经开始发展云游戏技术。

2009年,云计算游戏公司OnLive在当年的游戏开发者大会上通过游戏《孤岛危机》展示了自己的云游戏技术。当时即震动了整个游戏行业,引起业界对“云游戏”概念的强烈关注。在此带动下,许多公司相继入局。
但是,由于网络延迟这一难题迟迟无法攻克,多年来云游戏行业的发展一直不温不火,始终得不到硬核玩家的青睐。
5G开启云游戏的春天
我们经常说,4G改变生活,5G改变社会,云游戏就是一个例子。

云游戏在若干年内发展缓慢最大的根本原因还是在于网络带宽的限制,带宽限制了画面传输,无法满足即时游戏的需求。如谷歌Project Stream要求用户的网速要达到25Mbps,这对于许多国家、地区而言还是比较高的标准。
高速且低延迟的5G将解决困扰云游戏发展的网络瓶颈问题。5G时代网速以千兆计算,我国5G未来接入速率预期达到1000Mbps,相当于10至20倍的4G网,延迟预期小于1ms,而目前4G的时延标准则是10ms。更高的网速、更低的延迟、更稳定的网络环境,它意味着你不需要高配置的硬件,就能够体验到与专业PC相同的游戏体验。

电脑配置过低?不是问题;运行大型游戏容易损耗手机?不是问题;内存不足?不是问题;安卓还是苹果,抑或PC、主机?不是问题;手游同质化过高、逼氪骗氪?同样不是问题。
云游戏就是未来
自从云游戏的概念被提出,它所面临的一系列争议和技术难题就从来没有消停下来过,而当制约它的传输问题终于被5G打通时,这项技术或许真的会很快来到我们玩家面前。伴随着5G商用给市场注射的强心剂,各大巨头为了占得先机早已在云游戏领域开始谋篇布局,抢滩登陆。单单看全球范围内大厂的布局便可知道这项技术存在的潜力。

见微知著,“云游戏就是未来”的观点在游戏业界早已深入人心。在5G春风春满地的时候,云游戏究竟能否成为游戏行业继VR之后的下一个风口?我们拭目以待!
云游戏能给VR带来什么?
得益于5G技术,能够更进一步发展的还有VR/AR行业。那么,VR与云游戏结合会创造出什么惊喜?实际上,云游戏对于VR来说,也有着十足的意义。

VR结合云游戏,就可通过WiFi/光纤或5G网络串流云端运行的游戏画面,让VR一体机既能获得PC VR的游戏体验,又无需一台高性能PC(甚至还能降低VR硬件成本,利于VR设备小型化设计),可谓是两全其美。

5G时代已经来临,想要赶上VR云游戏的风口,还有比学习VR技术更好的选择吗?来云和数据Unity虚拟现实大师班参加VR培训,技术大牛手把手教你从零开始学习VR游戏开发,进阶IT行业!具体课程信息敬请联系网站客服人员,为你做详细的1对1的解答。